Instance Verification Kit (IVK)
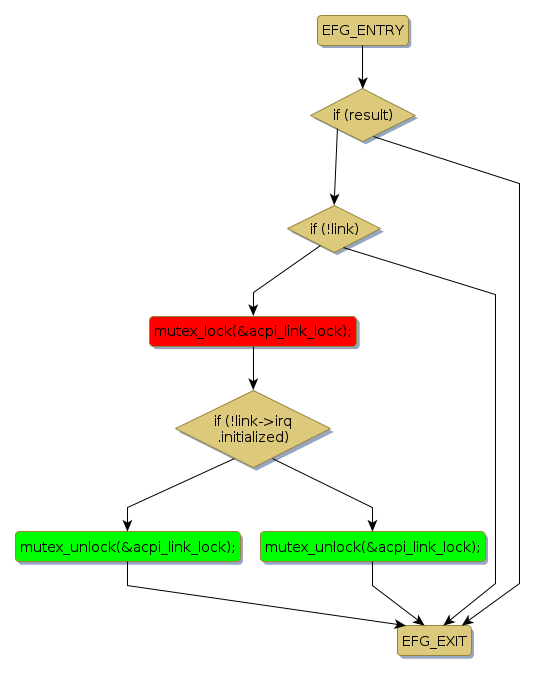
mutex lock @ [18157+28+/linux-3.19-rc1/drivers/acpi/pci_link.c]
Instance Signature: acpi_link_lock
|
The Matching Pair Graph:
|
|
Function Name
|
Control Flow Graph (CFG)
|
Events Flow Graph (EFG)
|
Source Correspondence
|
|
acpi_pci_link_free_irq
|
|
|
[17783+22+/linux-3.19-rc1/drivers/acpi/pci_link.c]
|